Integração Portal do Cliente CVCRM - Integrações e API
As APIs do Portal do Cliente CVCRM foram criadas para que parceiros, integradores e desenvolvedores possam construir portais personalizados ou chatbots conectados ao ecossistema do Construtor de Vendas (CVCRM) e possuam integração com o ERP Sienge.
Essas APIs permitem que os clientes finais — compradores de imóveis — acessem informações do seu contrato, boletos, documentos, mensagens e dados de cadastro diretamente em um ambiente criado pelo parceiro.
Esta documentação também está disponível em nosso Portal do Desenvolver. Acesse clicando aqui.
Confira neste artigo:
- Autenticação e Acesso do Cliente
 - Dados do Cliente (Pessoa)
 - Empreendimentos, Unidades e Contratos
 - Boletos e Financeiro
 - Documentos e Arquivos
 - Comunicação e Mensagens
 - Segurança, Tokens e Boas Práticas
 - Exemplo de Fluxo Completo (Chatbot)
 - Diagrama do Fluxo de Integração
 - Conclusão
 
Autenticação e Acesso do Cliente
A jornada do cliente começa pela autenticação.
O CVCRM disponibiliza diferentes formas de login e validação de identidade, permitindo integração flexível com o portal ou chatbot.
Endpoints principais
- POST /autenticacao – Login com e-mail e senha.
 - POST /autenticacao/sindico – Login voltado a síndicos.
 - POST /autenticacao-externa/{origem} – Login via sistema externo.
 - POST /codigo-verificacao – Envia código de acesso por e-mail/SMS.
 - POST /validar-autenticacao – Valida o código e confirma o login.
 - POST /resetar-senha-email e /resetar-senha-sms – Redefinem a senha do usuário.
 
Fluxo típico:
O cliente informa CPF/e-mail → recebe código → valida → obtém token de acesso.
Dados do Cliente (Pessoa)
Após o login, o parceiro pode buscar e exibir informações pessoais do cliente.
- GET /pessoa – Retorna dados básicos do cliente.
 - PUT /pessoa – Atualiza informações cadastrais.
 
Uso prático:
Chatbots podem confirmar se os dados estão atualizados ou permitir alterações simples como telefone e e-mail.
Empreendimentos, Unidades e Contratos
O cliente pode visualizar o imóvel adquirido, o empreendimento e o status contratual.
- GET /empreendimento – Lista empreendimentos vinculados ao cliente.
 - GET /unidade – Retorna detalhes da unidade.
 - GET /contrato – Exibe contratos de compra e venda.
 
Uso prático:
O portal pode ter uma seção “Meu Imóvel”, e o chatbot pode responder perguntas sobre a unidade.
Boletos e Financeiro
Essas APIs permitem visualizar boletos e acompanhar o status de pagamentos via extrato financeiros oriundos do ERP Sienge.
- GET /boleto – Lista boletos e status.
 - GET /boleto/{id} – Retorna o boleto específico.
 
Uso prático:
O chatbot pode enviar o link do boleto diretamente ao cliente.
Documentos e Arquivos
Os clientes podem consultar ou baixar documentos oficiais.
- GET /documento – Lista documentos disponíveis.
 - GET /documento/{id} – Faz o download de um arquivo.
 
Uso prático:
Chatbots podem atender comandos como “Baixar meu contrato” e enviar o arquivo ao cliente.
Comunicação e Mensagens
Permite troca de mensagens entre cliente e construtora.
- GET /mensagem – Lista mensagens trocadas.
 - POST /mensagem – Envia nova mensagem ao time da construtora.
 
Uso prático:
Em chatbots, esse recurso mantém o histórico de atendimentos e dúvidas.
Segurança, Tokens e Boas Práticas
- Todas as requisições exigem token JWT, enviado no header:
HTTP
Authorization: Bearer {token}
 - Tokens têm validade limitada; o cliente deve se autenticar novamente após expiração.
 - Evite armazenar dados sensíveis (CPF, token, e-mail) sem criptografia.
 
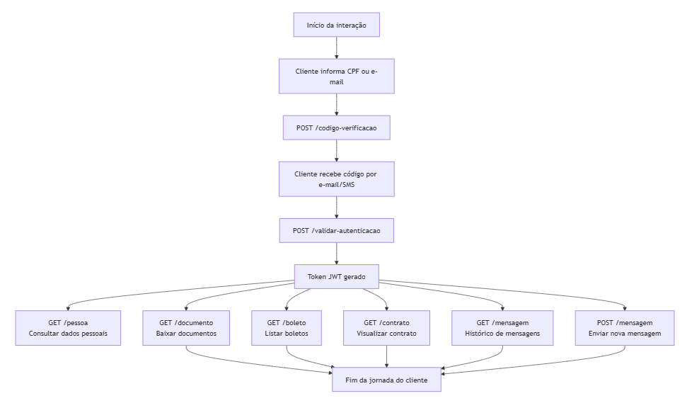
Exemplo de Fluxo Completo (Chatbot)
- Cliente inicia conversa → informa CPF.
 - Chatbot chama /codigo-verificacao.
 - Cliente recebe o código → chatbot chama /validar-autenticacao.
 - Com o token obtido, o chatbot consulta:
- /pessoa → dados pessoais
 - /boleto → boletos em aberto
 - /contrato → status do contrato
 
 - Cliente solicita “Baixar contrato” → chatbot chama /documento/{id}.
 
Diagrama do Fluxo de Integração

Conclusão
As APIs do Portal do Cliente CVCRM oferecem a base necessária para criar experiências digitais personalizadas, permitindo que os clientes acompanhem seus imóveis, pagamentos e documentos de forma simples e segura — seja em portais, aplicativos ou chatbots.
Este artigo foi útil?
Que bom!
Obrigado pelo seu feedback
Desculpe! Não conseguimos ajudar você
Obrigado pelo seu feedback
Feedback enviado
Agradecemos seu esforço e tentaremos corrigir o artigo